Predatieonderzoek

Boerenlandvogels zijn de laatste decennia sterk in aantal achteruitgegaan. Verlies aan geschikte broedgebieden en intensivering van het boerenbedrijf vormen belangrijke oorzaken. Daarnaast wordt predatie veelvuldig genoemd. In hoeverre speelt predatie werkelijk een rol, en zo ja door wat?

In Nederland wordt al jarenlang gediscussieerd over de rol van predatie op eieren en kuikens van weidevogels als oorzaak van de afname van aantallen. Soms laait deze discussie in alle hevigheid op. Veel partijen maken zich zorgen over de aanhoudende achteruitgang van weidevogels. Mensen die zich actief bezig houden met bescherming voelen teleurstellingen als ze ontdekken dat de door hen beschermde nesten zijn leeggeplunderd. Predatie is echter een complex probleem. Het zomaar weghalen van predatoren leidt niet per definitie tot hogere overleving. Het kan zelfs averechts werken.  

Beslisboom

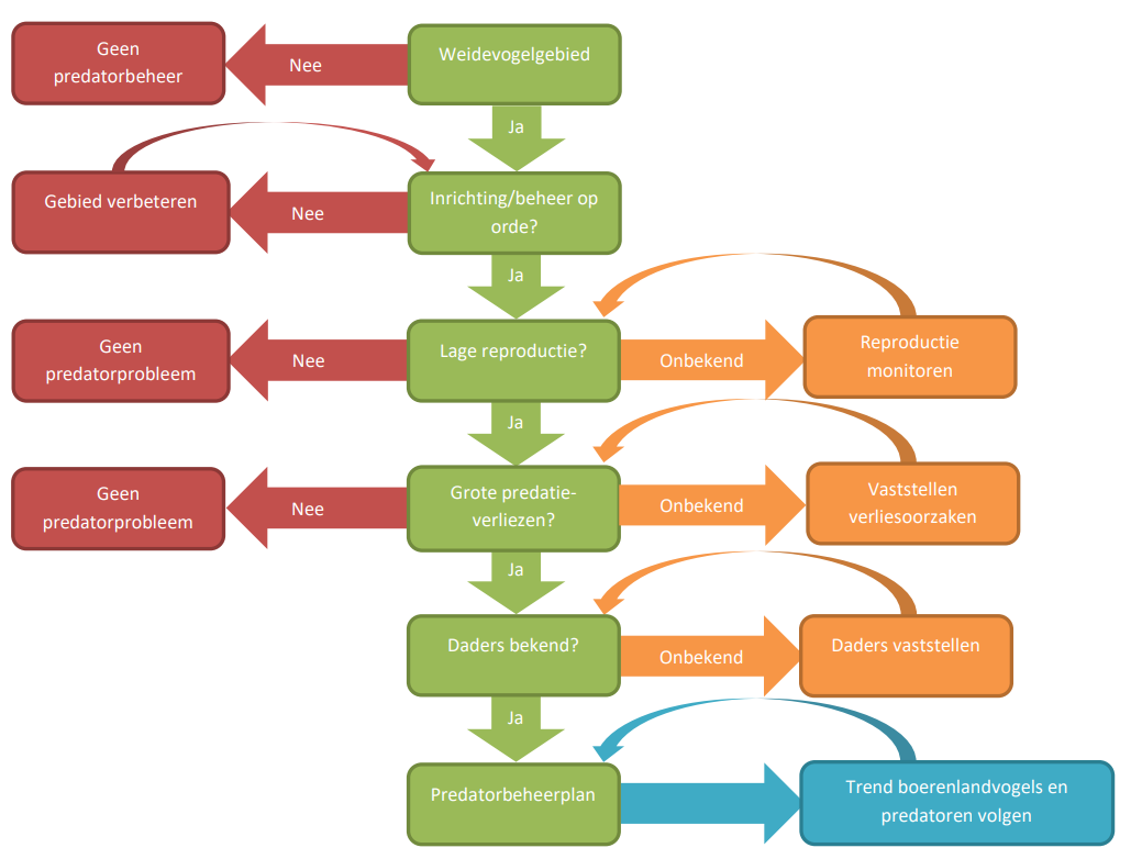
Op basis van de huidige kennis over predatie hebben we in 2018 een beslisboom gemaakt die gebruikt kan worden bij de beslissing om wel of geen predatoren te beheren (Van der Wal & Teunissen 2018). In 2020 is deze beslisboom herzien (Teunissen et al, 2020).

Beslisboom predatorenbeheer (2020)
Contact

Erik Kleyheeg

Senior onderzoeker
Erik Kleyheeg
Coördinator onderzoeksthema boerenlandvogels